國家知識產權局|中國在共建“一帶一路”國家和地區發明專利優秀案例評選結果公示
中國在共建“一帶一路”國家和地區發明專利優秀案例評選結果公示
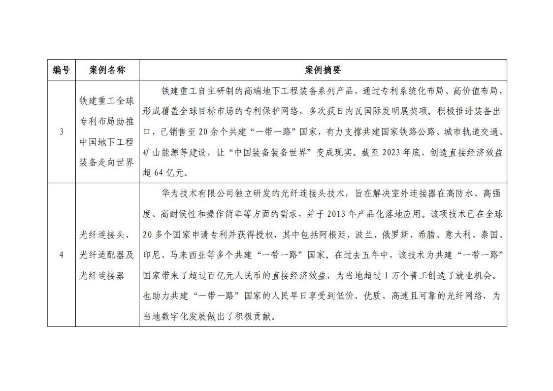
根據《國家知識產權局辦公室關于征集評選中國在共建“一帶一路”國家和地區發明專利優秀案例工作的通知》(國知辦函外字〔2024〕619號)的規定,中國在共建“一帶一路”國家和地區發明專利共評選出預獲優秀案例項目10項?,F予以公示,公示期為2025年3月13日至19日。
公示期間,任何單位或個人對評審結果有異議的,應當以書面形式向國家知識產權局國際合作司提出,并提供必要的證明材料。單位提出異議的,應當加蓋單位公章并提供聯系人、聯系電話和電子郵箱;個人提出異議的,應當簽署真實姓名并提供身份證明材料、有效聯系電話和電子郵箱。
附件:中國在共建“一帶一路”國家和地區發明專利預獲優秀案例項目
傳真:010-62019615
郵箱:ip_support@cnipa.gov.cn
國家知識產權局國際合作司
2025年3月13日

? ? 



來源:國家知識產權局
單位介紹:
? ? 我單位主要從事全國科技成果評價、國家科技計劃項目申報咨詢、項目戰略研討、專家考察調研、科技政策培訓、企業內訓等相關業務。在科技咨詢領域具有很強的政府背景、行業渠道、人脈資源及專業能力,為廣大科研工作者及科技型企事業單位提供專業化服務。
近期相關科技培訓:
3月12-15日北京、3月19-22日成都、4月9-12日深圳、4月16-19日上海|“十五五”重點課題前期研究謀劃暨2025年國家科技計劃項目申報和科研平臺建設運行、科研資金全過程管理使用高沒研修班
3月26-29日蘇州、4月16-19日成都|“2025年科技項目申報與科研經費管理”專題培訓班
3月18-21日西安、4月22—25日重慶|高價值專利布局、專利檢索分析和科技成果轉化高級研修班
3月27-29日北京|2025年度國家級企業技術中心認定與評價指導會
如有相關需求及培訓報名請及時聯系: 王主任, 電 話:13426056628(同微信)
?(微信掃一掃下方二維碼關注微信公眾號,及時了解最新科技政策消息及近期科技培訓計劃動態。)

本文地址: http://m.baqikeji.net/9493.html/ 轉載請注明出處!
