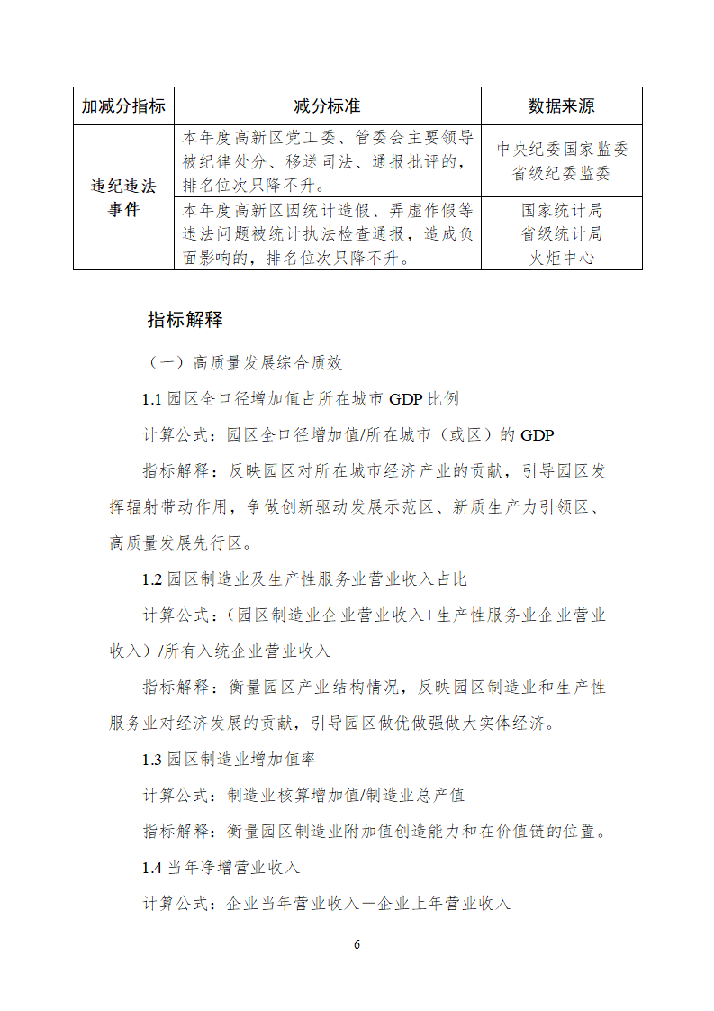
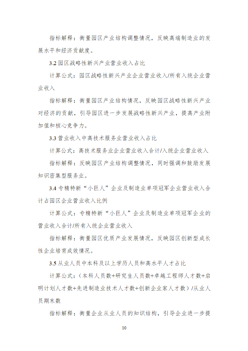
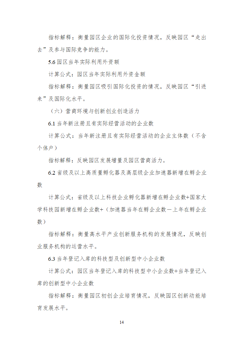
工信部|關于印發《國家高新技術產業開發區綜合評價指標體系》的通知
工業和信息化部關于印發《國家高新技術產業開發區綜合評價指標體系》的通知
工信部規〔2024〕169號
各省、自治區、直轄市及新疆生產建設兵團國家高新區主管部門、工業和信息化主管部門,各國家高新區管委會:
為貫徹落實黨的二十大和二十屆二中、三中全會精神,按照《國務院關于促進國家高新技術產業開發區高質量發展的若干意見》(國發〔2020〕7號)部署要求,進一步強化評價的戰略導向作用,工業和信息化部研究修訂了《國家高新技術產業開發區綜合評價指標體系》,現印發給你們,請認真組織實施。
工業和信息化部
2024年9月4日















? ? ?來源: 工業和信息化部
單位介紹:
? ? 我單位主要從事全國科技成果評價、國家科技計劃項目申報咨詢、項目戰略研討、專家考察調研、科技政策培訓、企業內訓等相關業務。在科技咨詢領域具有很強的政府背景、行業渠道、人脈資源及專業能力,為廣大科研工作者及科技型企事業單位提供專業化服務。
近期相關科技培訓:
10月23-26日深圳、11月13-16日成都|國家科技計劃項目申報和科研平臺建設運行、科研資金全過程管理使用高級研修班
11月6-9日西安、11月20-23日蘇州|科技項目申報與科研平臺建設運行、經費使用管理、綜合績效評價專題培訓班
10月22-25日長沙、11月20-23日廈門|科技創新方法賦能高價值專利布局、科技成果轉化與科技獎勵高級研修班
10月23-26日成都|科技成果轉移、轉化與科技獎勵申報操作實務研修班
如有相關需求及培訓報名請及時聯系: 王主任, 電 話:13426056628(同微信)
?(微信掃一掃下方二維碼關注微信公眾號,及時了解最新科技政策消息及近期科技培訓計劃動態。)

本文地址: http://m.baqikeji.net/8365.html/ 轉載請注明出處!
