國家知識產權局印發《推動知識產權高質量發展年度工作指引(2024)》
國家知識產權局關于印發《推動知識產權高質量發展年度工作指引(2024)》的通知
國知發運字〔2024〕7號
各省、自治區、直轄市和新疆生產建設兵團知識產權局,各地方有關中心;國家知識產權局局機關各部門,專利局各部門,商標局,局其他直屬單位、各社會團體:
現將《推動知識產權高質量發展年度工作指引(2024)》印發給你們,請結合實際認真貫徹落實。
特此通知。
國家知識產權局
2024年3月29日
推動知識產權高質量發展年度工作指引
(2024)
? ? ?為進一步做好2024年知識產權工作,加快推動知識產權高質量發展,特制定本指引。
一、總體要求
(一)指導思想。堅持以習近平新時代中國特色社會主義思想為指導,認真貫徹黨的二十大、二十屆二中全會精神和中央經濟工作會議精神,全面落實黨中央、國務院決策部署,堅持穩中求進、以進促穩、先立后破,深入實施《知識產權強國建設綱要(2021—2035年)》(以下簡稱《綱要》)和《“十四五”國家知識產權保護和運用規劃》(以下簡稱《規劃》),加快推動《專利轉化運用專項行動方案(2023—2025年)》落實,以知識產權源頭保護為基礎,以轉化運用為牽引,以機構改革為契機,全面強化知識產權創造、運用、保護、管理和服務工作鏈條,更大力度加強知識產權保護國際合作,著力推動知識產權高質量發展,努力開創知識產權事業發展新局面,更好服務社會主義現代化強國建設。
(二)主要目標。2024年底,知識產權強國建設目標任務扎實推進,知識產權法治保障持續加強,知識產權轉化運用效益加速顯現,帶動牽引知識產權創造質量穩步提升、保護全面加強、公共服務體系不斷健全,國際合作和競爭深化拓展,為扎實推進中國式現代化提供有力支撐,更好服務經濟社會高質量發展。
——知識產權創造。建立完善以運用為導向提升專利申請質量的激勵政策和機制。知識產權審查質量和審查效率持續提升,支撐關鍵核心技術攻關和重點產業高質量發展的審查機制更加健全。發明專利平均審查周期壓減到15.5個月左右,商標注冊申請平均審查周期穩定在4個月。
——知識產權運用。全面推進專利轉化運用專項行動,力爭年底前實現全國高校和科研機構未轉化有效專利盤點全覆蓋,一批高價值專利實現快速轉化,知識產權質押融資規模和惠及中小企業數量增長10%以上,全國專利密集型產業增加值占國內生產總值比重穩步提高。
——知識產權保護。知識產權保護體系更加完善,保護示范區建設持續深化,新建一批知識產權保護中心和快速維權中心,完善海外知識產權糾紛應對指導網絡,知識產權保護滿意度持續保持較高水平。
——知識產權管理。知識產權強省強市建設深入推進,局省市協同聯動工作機制持續優化。地方知識產權管理體制更加完善。知識產權領域中央與地方財政事權和支出責任劃分改革工作穩步推進。
——知識產權服務。深入實施知識產權公共服務普惠工程,地市級綜合性知識產權公共服務機構和國家級知識產權重要服務網點規模分別達到172家、460家。建成國家知識產權保護信息平臺。新建設國家知識產權服務業集聚區10家左右。
二、強化知識產權高質量發展指標引領
(三)發揮知識產權高質量發展指標引導作用。堅持質量和價值導向,加強《綱要》和《規劃》指標分類指導,促進知識產權質的有效提升和量的合理增長。做好“十四五”知識產權規劃指標年度統計監測。開展反映知識產權質量效益的“十五五”規劃指標研究儲備。持續做好國家高質量發展綜合績效評價中專利指標評價工作。(戰略規劃司負責)扎實做好世界銀行新一輪全球營商環境評估知識產權相關迎評工作。(公共服務司負責)
(四)強化提升專利質量促進專利產業化的指標導向。推動在涉及專利指標的項目評審、機構評估、企業認定、人才評價、職稱評定等工作中,將專利轉化運用作為重要評價指標標準。(保護司、運用促進司、人事司,專利局人教部等按職責分工負責)持續嚴格規范非正常專利申請和商標惡意注冊行為,加強審查授權質量保障和業務指導,從源頭上嚴格把控質量關口。(保護司,專利局審業部,商標局等按職責分工負責)各地區在涉及專利的考核中,要突出專利質量和轉化運用導向,引導各類創新主體提高專利質量效益。(各地方知識產權局負責)
三、優化知識產權高質量發展政策體系
(五)加強法治保障和宏觀政策供給。大力推進法治建設,深入宣傳貫徹新修改的《中華人民共和國專利法實施細則》和《專利審查指南》。加快推進商標法及其實施條例新一輪修訂、地理標志專門立法研究和《集成電路布圖設計保護條例》修改論證。有效落實《地理標志產品保護辦法》和《集體商標、證明商標注冊和管理規定》。完成《國家知識產權局行政復議規程》修改。持續加強知識產權地方立法工作指導。(條法司負責)持續推進《商標審查審理指南》動態修改。(商標局負責)推動構建數據知識產權保護規則,研究制定數據知識產權政策文件,深化地方試點。(戰略規劃司負責)加強知識產權宏觀政策供給,對具有普遍性和制度性的關鍵性問題開展深入分析和調查研究。圍繞知識產權助力打造新質生產力,謀劃研究一批針對性強的儲備政策。(局機關各部門按職責分工負責)
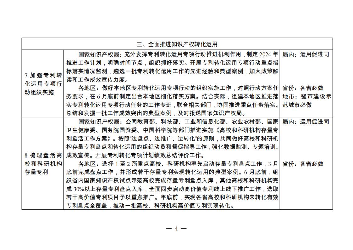
(六)完善知識產權運用促進政策。深入實施專利轉化運用專項行動,制訂2024年推進工作計劃,遴選一批專利轉化運用先進經驗和典型案例。落實《高校和科研機構存量專利盤活工作方案》部署,聚焦大力促進專利產業化,推動高校和科研機構高價值專利與企業精準對接、加速轉化。實施專利產業化促進中小企業成長計劃,加速知識、技術、資金、人才等要素向中小企業集聚,打造專利產業化樣板企業。實施產業知識產權強鏈增效工程,健全重點產業鏈知識產權協同發展機制,支持探索建設運營重點產業專利池。加強關鍵核心技術攻關服務支撐,優化專利導航服務,助力高水平科技自立自強。培育推廣專利密集型產品,助力專利密集型產業發展。探索開展知識產權金融生態綜合試驗區建設,更好發揮知識產權金融支持科技創新和實體經濟發展的作用。全面實施專利開放許可制度,鼓勵探索專利開源。啟動實施財政資助科研項目形成專利的聲明制度。深入實施商標品牌價值提升行動和地理標志助力鄉村振興行動,提高供給質量,促進擴大內需。(運用促進司負責)
(七)健全知識產權保護政策。深入落實《關于強化知識產權保護的意見》及其推進計劃,研究出臺《知識產權保護體系建設工作實施方案》。會同有關部門做好國家知識產權保護示范區建設工作,完成首批示范區建設中期評估,做好第二批示范區建設動員部署。推進完善知識產權快速協同保護體系,有序新建一批國家級知識產權保護中心和快速維權中心。推進知識產權糾紛快速處理試點工作。研究制定專利糾紛行政裁決和調解辦法,加強重大專利侵權糾紛和藥品專利糾紛早期解決機制行政裁決辦案工作。研究制定關于加強涉外知識產權保護工作的意見。啟動實施地理標志保護工程,推進地理標志統一認定制度實施方案發布實施。(保護司負責)
(八)提升知識產權公共服務效能。印發進一步優化知識產權領域營商環境的政策文件。深入實施知識產權公共服務普惠工程,加強公共服務機構分類指導,開展第二批知識產權公共服務標準化城市試點。在強化知識產權保護、示范區建設、推動專利轉移轉化、推動產業發展強鏈增效等知識產權工作全鏈條方面發揮服務支撐作用。強化重點領域知識產權公共服務支撐,圍繞服務國家戰略科技力量,推動建立與國家關鍵技術領域創新主體的清單式、常態化知識產權數據供需對接和信息服務機制。加快建設國家知識產權保護信息平臺,健全知識產權數據資源名錄,持續優化知識產權信息公共服務產品和工具。新建基因技術、量子信息、航空航天、醫療裝備、新材料等5個國家重點產業專利專題數據庫,支撐原創性、引領性科技攻關和基礎研究。(公共服務司負責)出臺以質量為導向的代理服務招標指引,深入開展轉化運用服務精準對接活動,加快推進知識產權服務業集聚區和出口基地建設。持續開展專項行動,健全專利商標代理質量監測和信用評價機制。(運用促進司負責)
(九)統籌知識產權國際合作與競爭。辦好第三屆“一帶一路”知識產權高級別會議、中國加入《專利合作條約》體系30周年紀念活動,推動知識產權國際合作邁上新臺階。持續完善對外合作布局,深化與其他國家知識產權機構合作伙伴關系,深度參與中美歐日韓知識產權五局合作項目梳理,在合作機制調整中發揮積極作用,推動完善擴容后的金磚國家知識產權合作。持續加強中歐、中美、中日韓、中國—東盟、中國—中亞、中蒙俄、中非、中拉等國家和地區多雙邊合作交流。鞏固和拓展專利審查高速路合作網絡。(國際合作司負責)積極參與外觀設計法條約、知識產權與遺傳資源及相關傳統知識外交會議磋商,廣泛參與多邊規則制定和完善。(國際合作司、條法司等按職責分工負責)
四、完善知識產權高質量發展統計監測
(十)加強專項行動重點任務成效監測。制定專利轉化運用專項行動相關統計調查制度,做好行動實施成效統計分析,扎實推進高校和科研機構存量專利盤活、專利產業化、專利產業化樣板企業、專利密集型產品產值等重點成效數據監測,切實抓好數據發布解讀,提振發展信心、改善社會預期。(戰略規劃司、運用促進司等按職責分工負責)各地要深入實施專利轉化運用專項行動,組織好重點成效數據的統計監測和分析上報工作。(各地方知識產權局負責)
(十一)加強知識產權統計監測發布。按照“應提供盡提供、能提供盡提供、能早提供盡早提供”的原則,進一步優化知識產權統計數據資源提供機制。(戰略規劃司負責)完善知識產權國際化統計分析,加強知識產權進出口貿易、海外發明專利授權統計監測,持續開展共建“一帶一路”及《區域全面經濟伙伴關系協定》國家專利統計分析。聯合美歐日韓發布世界五大知識產權局統計報告,推進綠色專利統計監測五局合作。(戰略規劃司、國際合作司等按職責分工負責)加強現代化產業體系知識產權統計分析,開展專利密集型產業統計監測,做好戰略性新興產業、數字經濟核心產業專利統計分析,發布數字經濟核心產業專利統計分析報告。聚焦數字化、綠色化發展,開展人工智能、高端芯片、量子信息等關鍵數字技術及綠色技術專利統計分析,發布2024年中英文版全球綠色低碳技術專利統計分析報告。完善專利申請質量監測指標體系,加強統計監測反饋。(戰略規劃司負責)各地要因地制宜開展特色產業專利統計分析,做好本地區知識產權統計數據分級管理,認真分析相關反饋數據,加強質量統計監測,及時預警報送相關工作情況。(各地方知識產權局負責)
五、工作要求
要高度重視,加強組織領導,抓好工作落實。各地方重要工作進展及時報送國家知識產權局。











? ? ?來源:國家知識產權局
單位介紹:
我單位主要從事國家級科技成果評價、國家科技計劃項目申報咨詢、項目戰略研討、專家考察調研、研發平臺搭建、開展科技政策培訓、企業內訓等相關業務。利用強大的專家資源,為廣大科研工作者及科技型企事業單位提供專業化服務。
近期相關科技培訓:
4月17—20日成都、5月15—18日蘇州 |2024年國家科技計劃項目申報和科研平臺建設運行、科研經費全過程管理與信息化建設高級研修班
4月24-27日武漢、5月22-25日深圳|2024年科技項目申報與科研平臺建設運行、經費使用管理、綜合績效評價專題培訓班
5月22-25日西安、6月12-15日青島|面向新質生產力的國家科技計劃項目申報和科研平臺建設運行、科研經費全過程管理與信息化建設高級研修班
4月23-26日杭州|高價值專利布局、專利檢索分析及科技成果轉化運用能力提升培訓班
4月23-26日蘇州 |專利檢索、專利信息分析與科技成果轉移轉化操作實務培訓班
如有相關需求可聯系: 王主任 ,電話:13426056628(同微信)

本文標簽:知識產權
本文地址: http://m.baqikeji.net/7143.html/ 轉載請注明出處!
