科技部|關于征集2024年度科技評估國家標準制修訂計劃項目的通知
關于征集2024年度科技評估國家標準制修訂計劃 項目的通知
科評標委〔2024〕05號
各有關單位:
為推動科技評估標準化建設,根據全國科技評估標準化技術委員會工作計劃,科技評估標委會即日起征集本年度國家標準制修訂計劃項目。現將有關事項通知如下:
一、征集原則和重點
申報項目應圍繞科技評估領域標準化發展需求,促進科技評估高質量發展,堅持目標導向、問題導向,控制數量、確保質量,滿足合法性、必要性、可行性、協調性等要求。申報項目應屬于科技評估領域,包括科技政策評估、科技計劃評估、科技項目評估、科技成果評估、區域科技創新評估、科技機構與基地評估、科技人才評估、科技經費評估、科技績效與影響評估等,參見科技評估國家標準體系結構圖(見附件1)。本年度重點是科技評估通用層及熱點急需應用層標準。
二、申報材料
項目應提供國家標準草案、國家標準項目建議書、國家標準項目申報說明,強制性國家標準和重大推薦性國家標準還應提供預研材料。申報材料應完備、規范、準確,申報單位應對申報材料負責,不存在知識產權糾紛。
1.標準草案。應明確提出主要章節及各章節所規定的技術內容,內容完整。標準結構和格式應符合《標準化工作導則第1部分》(GB/T 1.1-2020)的規定和要求。
2.項目建議書(格式見附件2、3、4)。應加蓋項目牽頭單位公章。
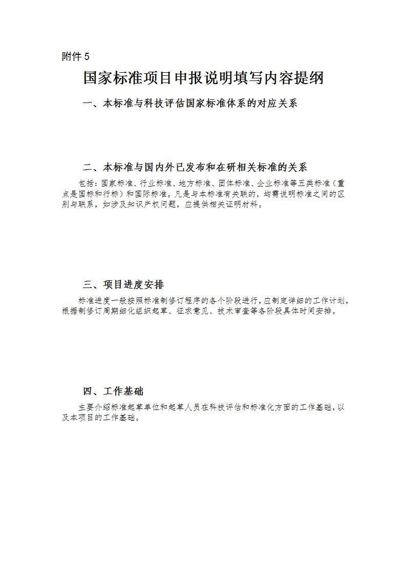
3.項目申報說明(內容提綱見附件5)。應加蓋項目牽頭單位公章,并明確標準與科技評估國家標準體系的對應關系、標準與國內外已發布和在研相關標準的關系、相關工作基礎、是否同步制定國際標準或國家標準外文版、對標準實施的有關考慮、知識產權承諾等。
4.預研材料。應明確項目涉及的標準化對象行業發展情況,標準的必要性、可行性和協調性,國內外標準情況等。
三、申報要求
1.強制性國家標準從計劃下達到報送報批材料的期限一般不得超過24個月。推薦性國家標準從計劃下達到報送報批材料的期限一般不得超過18個月。
2.申報項目應明確項目牽頭單位和項目負責人。項目牽頭單位和項目負責人應具備與標準研制所需的能力與條件。項目應具備較好的基礎,能夠在相應時限內完成。
四、申報方式
本通知全年有效。申報單位需將申報材料紙質版(一式三份)及電子版報送至全國科技評估標準化技術委員會秘書處。為便于管理,統一郵件標題為:“標準項目名稱-立項申報”,申報材料所含文件標題為:“標準項目名稱-草案/建議書/申報說明/預研材料”。
全國科技評估標準化技術委員會秘書處聯系方式:
聯系人:昝婷婷010-62169563;孫昕雨010-62163722
E-mail:TC580@ncste.org
通訊地址:北京市海淀區中關村南大街12號院76號信箱 科技部科技評估中心
郵編:100081
附件:















?來源:科技部
單位介紹:
? ? ? ? ?我單位主要從事國家級科技成果評價、國家科技計劃項目申報咨詢(工信部、發改委、科技部等)、項目戰略研討、專家考察調研、研發平臺搭建、開展科技政策培訓、企業內訓等相關業務。利用強大的專家資源,為廣大科研工作者及科技型企事業單位提供專業化服務。
? ? ?近期相關科技培訓:
? ? ?3月20-22日成都|2024 年科技項目申報與經費使用管理、結題審計、綜合績效評價改革專題培訓班
? ? 3月20—23日上海、4月10—13日北京、4月17—20日成都、5月15—18日蘇州 |2024年國家科技計劃項目申報和科研平臺建設運行、科研經費全過程管理與信息化建設高級研修班
3月27-30日重慶、4月23-26日杭州|高價值專利布局、專利檢索分析及科技成果轉化運用能力提升培訓班
3月27-30日揚州 |科技成果轉移、轉化操作實務及商業秘密風險防范培訓班
? ? ?如有相關需求可聯系: 王主任 ,電話:13426056628(同微信)
? ? ?(微信掃描下方二維碼關注微信公眾號,及時了解最新項目申報政策消息及近期科技培訓計劃動態。)

本文地址: http://m.baqikeji.net/6812.html/ 轉載請注明出處!
