國家發改委|關于組織開展2023年(第30批)國家企業技術中心認定及國家企業技術中心評價工作的通知
國家發展改革委辦公廳關于組織開展2023年(第30批)國家企業技術中心認定及國家企業技術中心評價工作的通知
發改辦高技〔2023〕207號
各省、自治區、直轄市及計劃單列市、新疆生產建設兵團發展改革委(國家企業技術中心管理部門):
??為提升企業技術創新能力、強化企業創新主體地位,根據《國家企業技術中心認定管理辦法》(國家發展改革委 科技部 財政部 海關總署 稅務總局2016年第34號令,以下簡稱《管理辦法》)和《國家企業技術中心認定評價工作指南(試行)》(發改辦高技〔2016〕937號,以下簡稱《工作指南》),現將2023年國家企業技術中心認定和評價工作有關事項通知如下。
??一、2023年認定工作
??(一)請各地發展改革委會同科技、財政、海關、稅務等部門(或省級政府規定的國家企業技術中心申報、管理部門會同同級發展改革、科技、財政、海關、稅務等部門),參照《管理辦法》,做好2023年國家企業技術中心推薦工作:
??1.按照《工作指南》要求,組織申請企業編寫國家企業技術中心申請材料,并對其真實性進行審核;
??2.依據《戰略性新興產業重點產品和服務指導目錄》(國家發展改革委公告2017年第1號)、國家“十四五”規劃《綱要》以及相關“十四五”國家級專項規劃明確的戰略性新興產業和未來產業范圍,對申請企業主營業務是否符合認定領域進行審核(原則上企業技術中心研發的主要產品和服務應屬指導目錄和相關規劃范圍)。在符合上述要求前提下,對同時符合《綠色產業指導目錄》(發改環資〔2019〕293號)的企業優先予以考慮;
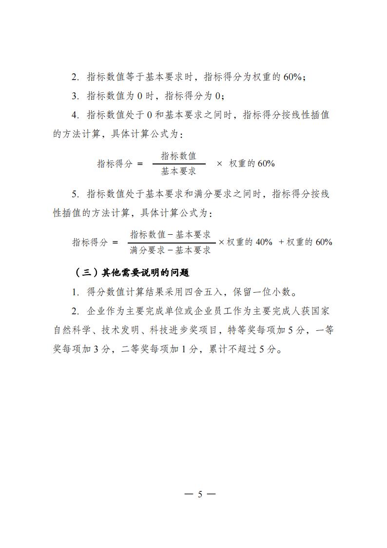
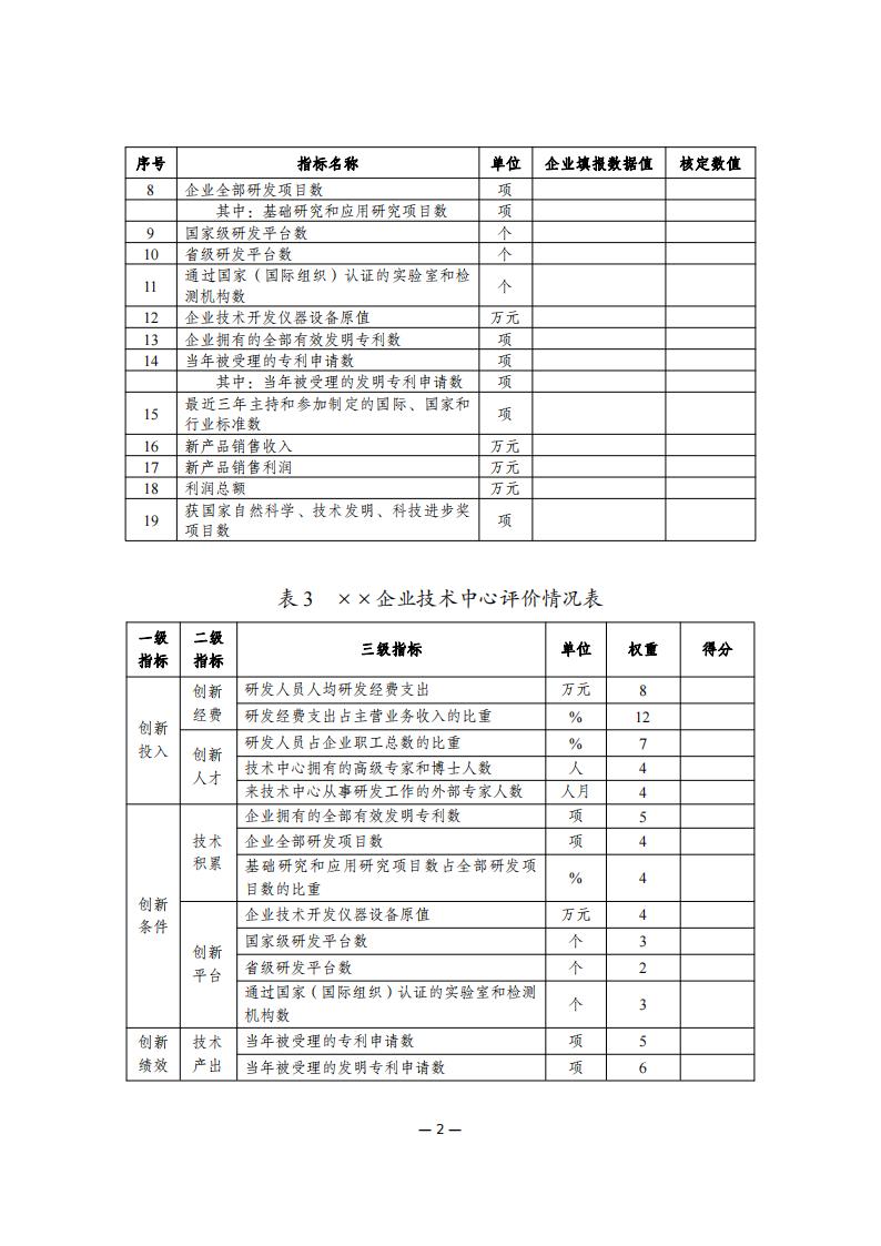
??3.按照國家企業技術中心評價方法(附件1),對申請企業技術中心進行初評;
??4.采取公平公正公開的適當形式,擇優推薦符合領域要求、基本條件符合《管理辦法》規定、初評得分高于70分(含70分)的企業技術中心。
??(二)實行存量評價與增量認定掛鉤機制。根據2021年國家企業技術中心運行評價情況(附件2),確定2023年各地企業技術中心推薦數量:評價為第一檔的省、區、市推薦數量不超過5家;評價為第二檔的省、區、市推薦數量不超過3家;評價為第三檔的省、區、市推薦數量不超過2家。
??此外,符合下列三類條件之一的省、區、市(附件3),可增加2個推薦名額(不重復激勵,上限為2個):
??1. 國際科技創新中心、綜合性國家科學中心、區域科技創新中心所在省、區、市;
??2. 發展戰略性新興產業工作成效明顯得到督查激勵的地方(至5月31日申報截止日,以國務院辦公廳印發通知確定名單為準);
??3. 區域雙創示范基地工作成效明顯得到督查激勵的地方(至5月31日申報截止日,以國務院辦公廳印發通知確定名單為準)。
??原則上,增加名額需用于激勵國際科技創新中心、綜合性國家科學中心、區域科技創新中心所在省、區、市和真抓實干成效明顯地方(具體到市、區)。
??(三)請各地發展改革委會同同級科技、財政、海關、稅務等部門(或省級政府規定的國家企業技術中心申報、管理部門會同同級發展改革、科技、財政、海關、稅務等部門)行文,將推薦企業的申請材料及評審情況(附件4)報送我委,同時將推薦企業名單抄報科技部、財政部、海關總署、稅務總局。
??(四)請于2023年5月31日前,通過國家企業技術中心數據系統(www.datacidd.cn),填報推薦企業申請材料,并將紙質文件(一式一份)報送國家發展改革委。
??二、2023年評價工作
??(一)請各地發展改革委(或省級政府規定的國家企業技術中心管理部門)組織本地區國家企業技術中心所在企業(包括中央管理企業、國務院部門管理企業),做好評價材料的填報工作,并對評價材料和免稅情況表匯總審核確認。編寫評價材料的相關要求按《工作指南》執行。國家企業技術中心分中心獨立參與評價。
??(二)請各地發展改革委(或省級政府規定的國家企業技術中心管理部門會同同級發展改革委),于2023年5月31日前,通過國家企業技術中心數據系統(www.datacidd.cn),填報評價材料電子文件(無需提供紙質評價材料)。
??三、其他事項
??(一)國家企業技術中心發生更名或重組的,請填寫國家企業技術中心名稱變更情況表(附件5),并提供相關證明材料,由各地發展改革委(或省級政府規定的國家企業技術中心管理部門)統一來函報送。
??(二)請各地發展改革委(或省級政府規定的國家企業技術中心管理部門)切實強化審核和管理責任,對擬推薦企業技術中心材料進行認真審核,確保相關材料符合認定要求。我委將根據各地方今年未通過復核的企業技術中心數量,對下一年度所在地方申報名額進行同數量壓減。
??附件:1.國家企業技術中心評價方法
?????2.2021年國家企業技術中心運行評價情況
?????3.符合激勵條件的省、區、市名單
?????4.認定評審情況報送要求
?????5.國家企業技術中心名稱變更情況表
國家發展改革委辦公廳
2023年3月22日











本文標簽:國家科技項目申報
來源:國家發展改革委
本文地址: http://m.baqikeji.net/5187.html/ 轉載請注明出處!
