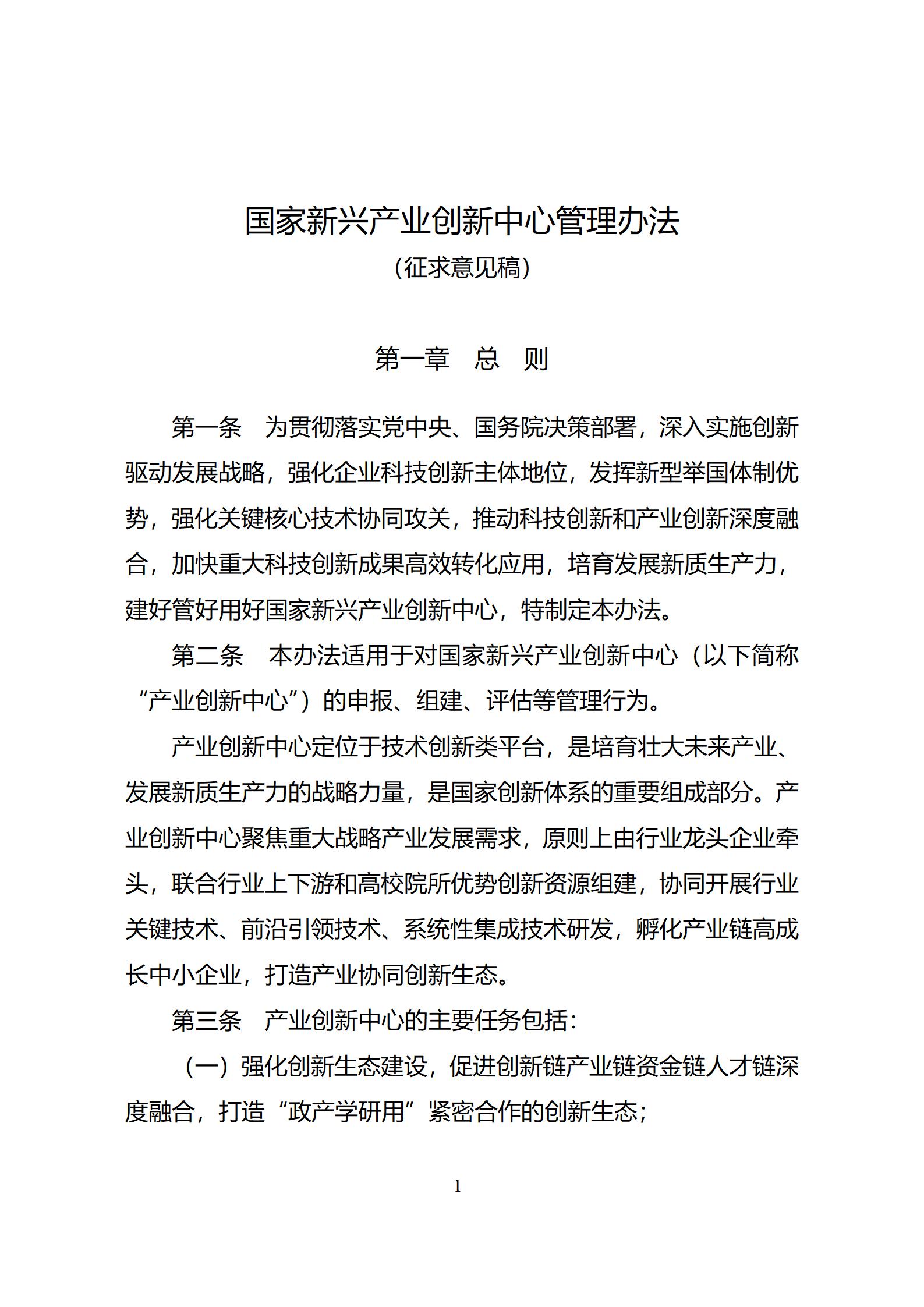
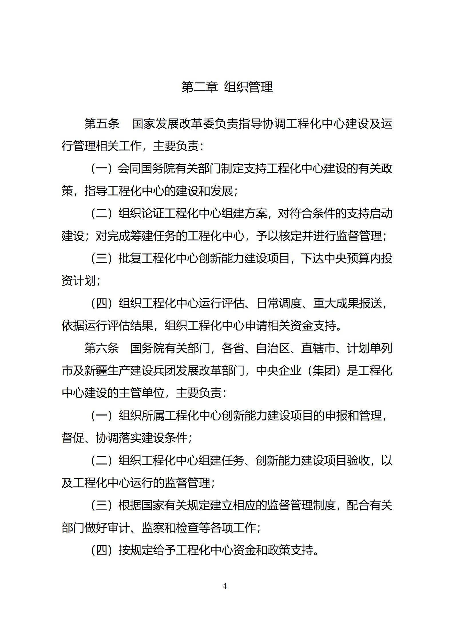
國家發改委|《國家新興產業創新中心管理辦法(征求意見稿)》《國家產業技術工程化中心管理辦法(征求意見稿)》
關于向社會公開征求《國家新興產業創新中心管理辦法(征求意見稿)》《國家產業技術工程化中心管理辦法(征求意見稿)》意見的公告
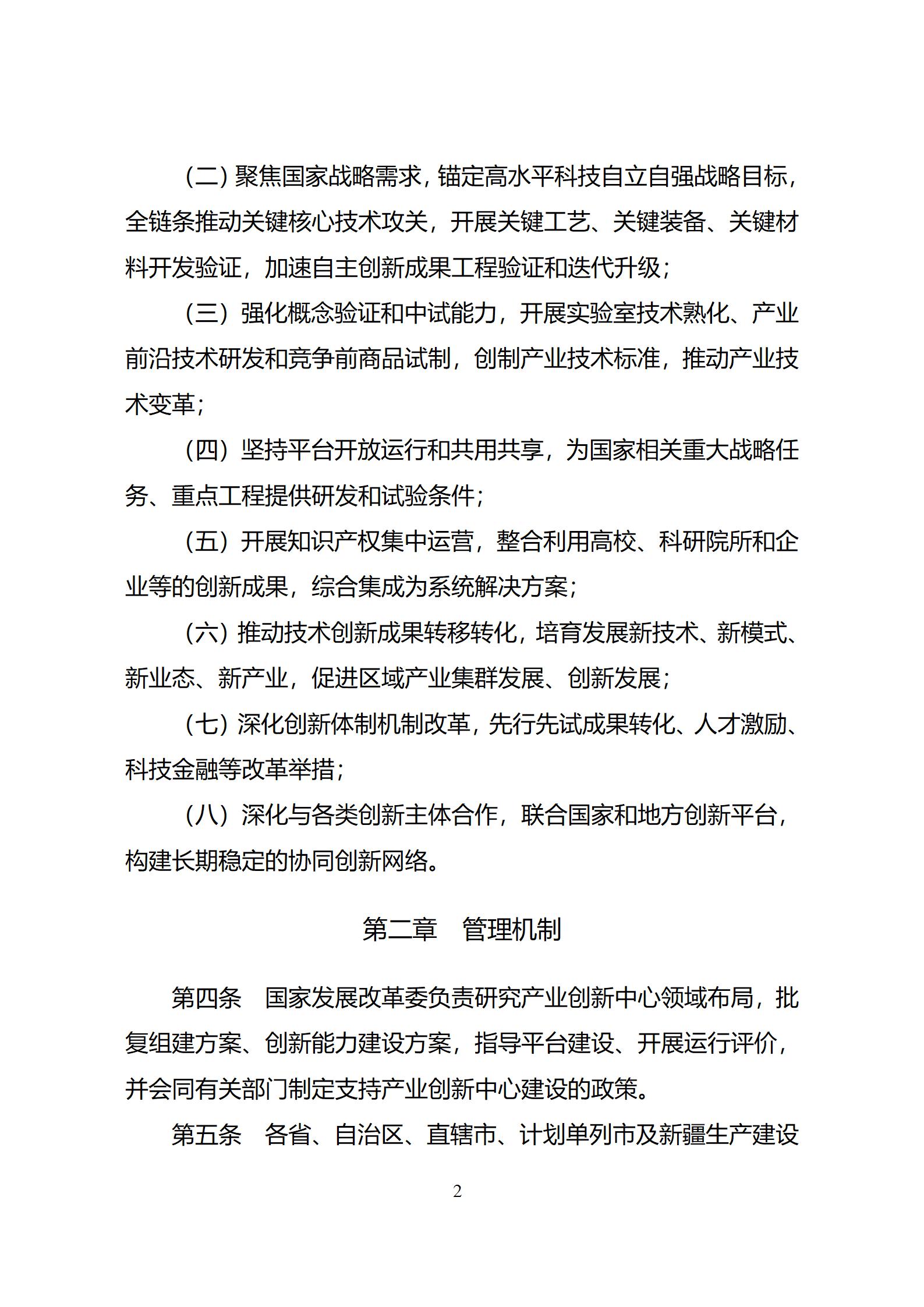
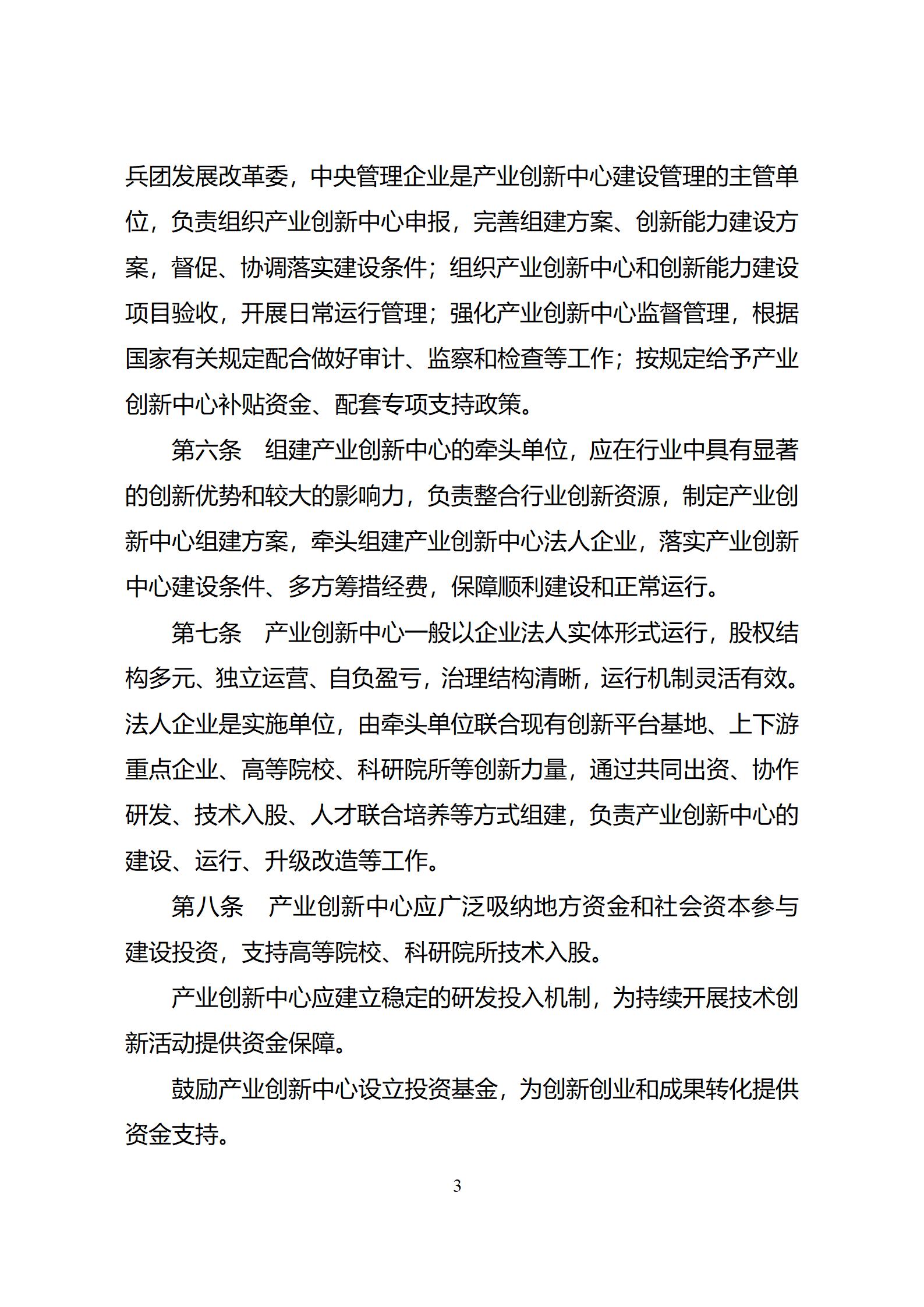
為深入落實黨中央、國務院決策部署,堅定實施創新驅動發展戰略,推動科技創新和產業創新深度融合,建好管好用好國家新興產業創新中心和國家產業技術工程化中心,我們起草了《國家新興產業創新中心管理辦法(征求意見稿)》《國家產業技術工程化中心管理辦法(征求意見稿)》,現向社會公開征求意見。
此次公開征求意見的時間為2025年11月12日至2025年12月12日。歡迎社會各界人士通過網絡等方式提出意見。請登錄國家發展改革委門戶網站(https://www.ndrc.gov.cn)首頁“互動交流”版塊,進入“意見征求”專欄,提出意見建議。
感謝您的參與和支持!
國家發展改革委
2025年11月12日























來源:國家發展改革委
平臺介紹:
我單位主要從事全國科技成果評價(各國家一級協會)、國家科技計劃項目申報咨詢、項目戰略研討、專家考察調研、科技政策培訓、企業內訓等相關業務。在科技咨詢領域具有很強的政府背景、行業渠道、人脈資源及專業能力,為廣大科研工作者及科技型企事業單位提供專業化服務。
? ???擅長項目:?國家級科技成果評價(全領域)、社會科技獎勵、標準制定及參編、專精特新“小巨人”、制造業單項冠軍、國家企業技術中心、中央預算內投資專項、超長期特別國債項目等。
近期相關科技培訓:
11月12日—15日廈門|AI創新鏈產業鏈融合發展賦能科技成果評估轉化與高價值專利戰略布局高級研修班
11月12日—15日重慶、12月3—6日武漢|“十五五重點項目儲備謀劃與2026年科技項目申報、科研平臺建設運行、經費使用管理”專題培訓班
11月12日—15日上海|科學技術獎勵申報全流程規劃與2025—2026年國家科技計劃項目申報和科技創新平臺建設運行高級研修班
11月26日—29日杭州、12月10日—13日廣州|“十五五”國家科技計劃項目申報、科技創新平臺基地優化建設、資金管理使用、評審解析推進科技創新全過程實施高級研修班
12月3日-5日北京|研發項目多口徑(費用)歸集與規范化管理、“十五五”國家科技計劃項目申報和科技創新平臺基地優化建設運行高級研修班
國培基地 |關于舉辦2025年初級、中級、高級技術經理人培訓班的通知
10月31日-11月2日蘇州 |關于舉辦2025年高級技術經理人培訓班的通知
11月26-28日杭州|關于舉辦2025年第19期高級技術經理人培訓班的通知
培訓長期舉辦,如有相關需求及培訓報名請及時聯系: 王主任, 電 話:13426056628(同微信)
?(微信掃一掃下方二維碼關注微信公眾號,及時了解最新科技政策消息及近期科技培訓計劃動態。)

本文地址: http://m.baqikeji.net/12205.html/ 轉載請注明出處!
