市場監管總局關于第五屆中國質量獎授獎的決定
市場監管總局關于第五屆中國質量獎授獎的決定
國市監質發〔2025〕82號
質量是立業之本、強國之基,加快建設質量強國是黨中央、國務院作出的重大決策部署。黨的十八大以來,各行各業堅持以習近平新時代中國特色社會主義思想為指導,完整、準確、全面貫徹新發展理念,牢固樹立質量第一意識,深入實施質量強國戰略,以精益求精的態度、追求卓越的精神,加強全面質量管理,著力提升產品、工程、服務質量水平,為促進經濟社會高質量發展作出了積極貢獻。
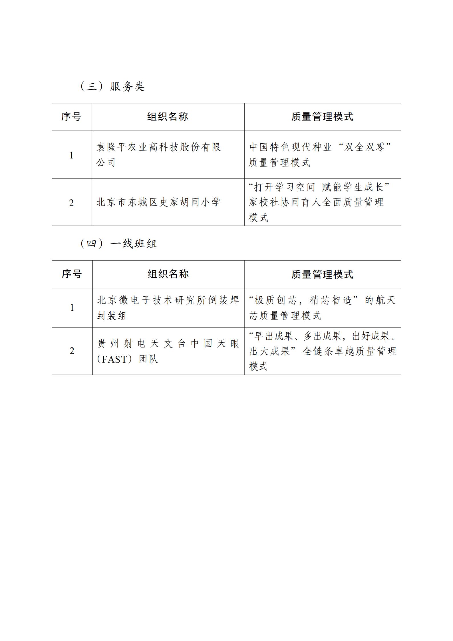
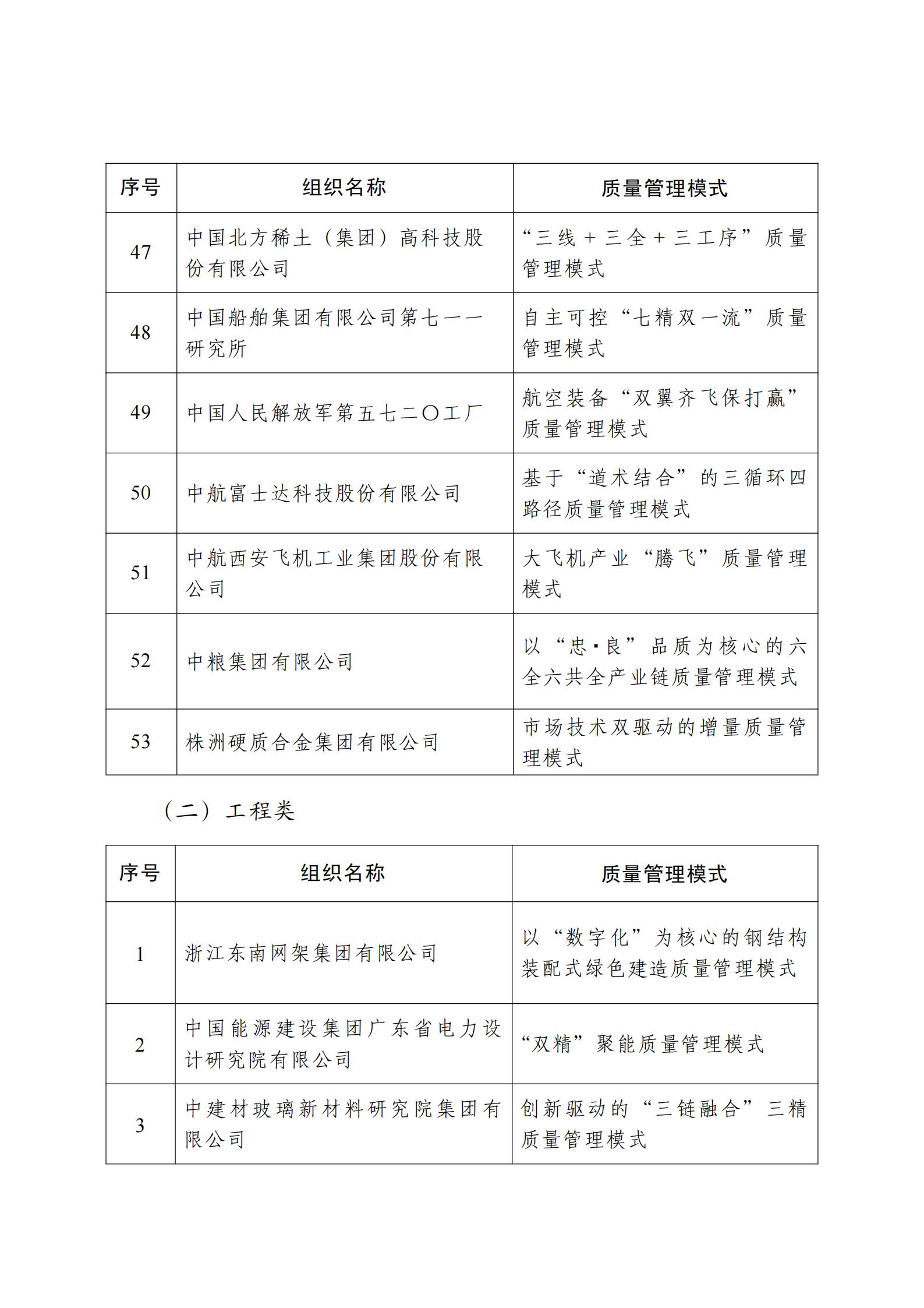
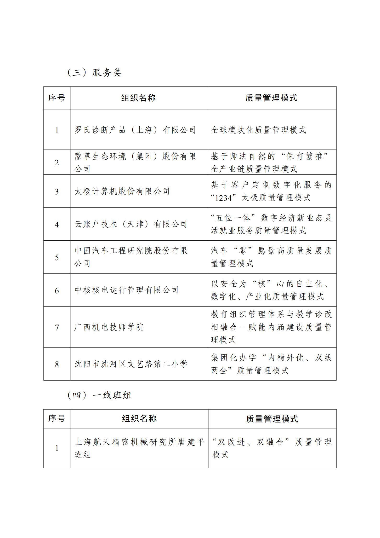
為表彰先進、選樹典型,市場監管總局根據《中國質量獎管理辦法》規定,會同有關部門成立中國質量獎評選表彰委員會,開展第五屆中國質量獎評選表彰工作。經各地區各行業推薦、評選表彰委員會嚴格評審和市場監管總局審定,決定授予杭州海康威視數字技術股份有限公司、江蘇亨通光電股份有限公司、TCL科技集團股份有限公司、萬華化學集團股份有限公司、中國三峽建工(集團)有限公司、袁隆平農業高科技股份有限公司、北京市東城區史家胡同小學、北京微電子技術研究所倒裝焊封裝組、貴州射電天文臺中國天眼(FAST)團隊等9家組織第五屆中國質量獎,授予安波福中央電氣(上海)有限公司等78家組織和太原重型機械集團有限公司樊志勤等6名個人第五屆中國質量獎提名獎。
這些組織和個人都是所在行業的佼佼者,堅持視質量為生命,以高質量為追求,在質量提升、創新發展、品牌建設、社會效益等方面取得了顯著成果。他們總結提煉出一批先進科學的、具有中國特色的質量管理模式和方法,具有很高的推廣價值,對于提升全行業質量水平、推動質量強國建設具有重要意義。希望受表彰的組織和個人珍惜榮譽、再接再厲,發揮示范表率作用,持續攻堅克難,在推動企業質量效益提升、增強產業質量競爭力和帶動區域高質量發展方面不斷有新作為,在新時代新征程上創造更大成績。
各行各業要以受表彰的組織和個人為榜樣,更加緊密地團結在以習近平同志為核心的黨中央周圍,深入學習貫徹黨的二十大和二十屆二中、三中全會精神,深刻領悟“兩個確立”的決定性意義,增強“四個意識”、堅定“四個自信”、做到“兩個維護”,銳意進取,奮發前行,勇攀高峰,促進質量變革創新,賦能發展新質生產力,全方位建設質量強國,為以中國式現代化全面推進強國建設、民族復興偉業貢獻力量!
?
附件:第五屆中國質量獎及提名獎獲獎名單
?
?
?
? ??市場監管總局??? ? ? ?
2025年9月13日????????
?
(此件公開發布)










來源:市場監管總局
平臺介紹:
我單位主要從事全國科技成果評價(各國家一級協會)、國家科技計劃項目申報咨詢、項目戰略研討、專家考察調研、科技政策培訓、企業內訓等相關業務。在科技咨詢領域具有很強的政府背景、行業渠道、人脈資源及專業能力,為廣大科研工作者及科技型企事業單位提供專業化服務。
? ???擅長項目:?國家級科技成果評價(全領域)、社會科技獎勵、標準制定及參編、專精特新“小巨人”、制造業單項冠軍、國家企業技術中心、中央預算內投資專項、超長期特別國債項目等。
近期相關科技培訓:
10月22日—25日蘇州|“十五五”重點課題前期研究謀劃暨2025—2026年國家科技計劃項目申報和科技創新平臺建設運行、科研資金全過程管理使用高級研修班
9月23日—25日北京|科學技術獎勵申報全流程規劃與2025—2026年國家科技計劃項目申報和科技創新平臺建設運行高級研修班
10月22日—25日成都、11月12日—15日廈門|AI創新鏈產業鏈融合發展賦能科技成果評估轉化與高價值專利戰略布局高級研修班
11月12日—15日重慶、12月3—6日武漢|“十五五重點項目儲備謀劃與2026年科技項目申報、科研平臺建設運行、經費使用管理”專題培訓班
國培基地 |關于舉辦2025年初級、中級、高級技術經理人培訓班的通知
培訓長期舉辦,如有相關需求及培訓報名請及時聯系: 王主任, 電 話:13426056628(同微信)
?(微信掃一掃下方二維碼關注微信公眾號,及時了解最新科技政策消息及近期科技培訓計劃動態。)

本文標簽:國家科技項目申報
本文地址: http://m.baqikeji.net/11389.html/ 轉載請注明出處!
